La donazione e il trapianto di tessuti oculari, in particolare delle cornee, sono una frontiera fondamentale della medicina dei trapianti, offrendo speranza e miglioramento della qualità di vita a pazienti affetti da gravi patologie visive (Gain, 2016).
In Italia il quadro normativo delineato dalla legge 1/4/1999 fornisce una solida base per la regolamentazione e l’organizzazione del sistema di donazione e trapianto (CNT, 2024).
Tuttavia, nonostante le campagne informative promosse, il tasso di opposizione alla donazione rimane un ostacolo significativo (CNT, 2024).
La necessità di tessuti oculari è un problema globale, con circa il 53% della popolazione mondiale che non ha accesso a interventi come il trapianto di cornea. Inoltre, nel Regno Unito oltre 2 milioni di persone convivono con la perdita della vista, che si prevede aumenterà a 4 milioni entro il 2050 (Gain, 2016).
La cecità corneale è la quarta causa di cecità nel mondo, con circa l’80% di casi evitabili e reversibili (Singh, 2019). Il trapianto di tessuti in alcuni casi è salvavita, in altri è l’unica terapia efficace per migliorare sensibilmente la qualità di vita.
Nei reparti di cure palliative, l’implementazione di un processo strutturato per la donazione e il prelievo di tessuti oculari assume un’importanza particolare. Questi reparti, dedicati alla gestione e al supporto dei pazienti in fase terminale, sono luoghi in cui l’attenzione alla dignità e alla qualità di vita del paziente è prioritaria.

La possibilità di donare tessuti oculari in questo contesto non è solo gesto di altruismo e solidarietà, ma è opportunità per pazienti e famiglie di lasciare un’eredità di speranza e miglioramento della qualità di vita per altri individui (De Faveri, 2014; Madi-Segwagwe, 2021).
Per ottimizzare questo processo, si propone l’uso del lean management, che mira a migliorare efficienza ed efficacia dei processi eliminando gli sprechi e valorizzando le risorse umane.
Applicare i principi del lean management all’ambito della donazione e prelievo di tessuti oculari può contribuire a snellire le procedure, ridurre i tempi d’attesa e migliorare la coordinazione tra gli attori coinvolti, nel rispetto di pazienti e famiglie.
Materiali e metodi
Obiettivo del progetto è analizzare, ottimizzare e formalizzare il processo di donazione delle cornee presso l’Hospice dell’Ospedale Fornaroli di Magenta (MI), identificando le criticità, proponendo soluzioni concrete e creando un percorso snodato e rapido che garantisca tempestività e corretta gestione della donazione, nel rispetto di volontà del paziente, normative e procedure aziendali.
L’Asst Ovest Milanese è un importante polo sanitario che integra funzioni ospedaliere e territoriali, fornendo un’ampia gamma di servizi ai cittadini. Il Coordinamento Ospedaliero per il Procurement (COP) gestisce e facilita le attività di donazione e trapianto di organi e tessuti, assicurando l’applicazione di normative e procedure necessarie. Il progetto ha seguito un approccio sistematico e strutturato, avvalendosi degli strumenti del lean management.
Si è condotta un’analisi dei dati storici sulla donazione di cornee nell’Asst Ovest Milanese, integrata da un’analisi della mortalità del 2023 nell’Hospice di Magenta, evidenziando l’assenza di procedure di donazione attivate.
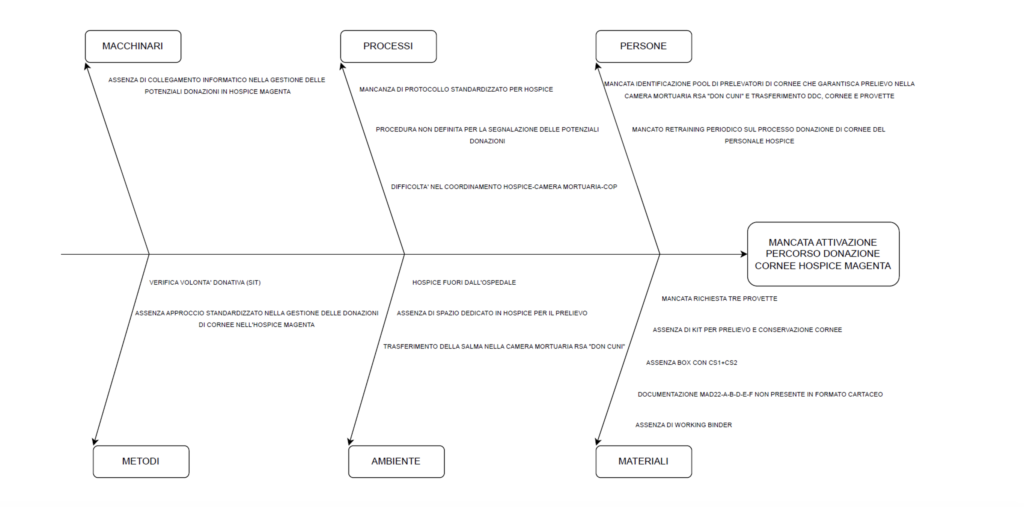
In seguito, si è adottato il diagramma di Ishikawa per identificare e analizzare le cause potenziali che potrebbero ostacolare il processo di donazione. Per visualizzare e mappare il flusso del processo si è usata la tecnica della Value Stream Map (VSM), che ha consentito di evidenziare passaggi cruciali e aree di inefficienza. Si è quindi portato avanti un processo di reingegnerizzazione della procedura aziendale esistente, attraverso flow chart dettagliate.
Sulla base dell’analisi dei problemi emersi, si sono formulate contromisure, suddivise in aree tematiche e prioritizzate attraverso una matrice delle priorità. Infine, si è pianificata l’implementazione del progetto, con l’obiettivo di garantire il coinvolgimento degli stakeholder e assicurare una transizione efficace verso le nuove procedure. Si sono inoltre definiti indicatori di monitoraggio, sia di processo sia di outcome, per valutare l’efficacia delle azioni intraprese.
Risultati
L’analisi dei dati storici ha evidenziato un significativo potenziale donativo non sfruttato dell’Hospice. Nel 2023, si sono registrati 1890 decessi nell’Asst Ovest Milanese, con 231 procedure attivate per la donazione di cornee, pari al 12% rispetto ai decessi totali (di cui il 66% dei decessi avevano controindicazioni mediche per le donazioni).
Nello specifico, l’analisi ha evidenziato che nell’Hospice di Magenta non si è mai attivata alcuna procedura di donazione di cornee. Dalla verifica delle cartelle cliniche e del Sistema Informativo Trapianti (SIT) è emerso che su 132 pazienti deceduti nel 2023, 12 (9%) avevano espresso in vita volontà positiva alla donazione (SIT “sì”), di cui solo uno non avrebbe potuto donare per presenza di criteri di esclusione.
Ciò significa che 11 donazioni di cornee potenziali non sono state realizzate per mancata attivazione del processo. Inoltre, 103 pazienti (78%) non avevano espresso volontà (SIT “muto”) e, in assenza di controindicazioni mediche, la mancata attivazione della procedura non ha permesso di ottenere il consenso dei familiari aventi diritto.
La creazione del diagramma di Ishikawa e l’applicazione della VSM al processo di donazione di cornee hanno permesso di evidenziare alcune criticità significative che influenzano l’efficacia ed efficienza della procedura.
Uno dei punti critici riguarda la verifica della volontà del paziente circa la donazione. Il tempo che intercorre per accertare la volontà depositata nel Sistema Informativo Trapianti (SIT) risente dell’orario in cui si effettua la richiesta di verifica.

Se questa avviene durante le ore diurne feriali, la risposta è in genere più veloce. Se invece avviene di notte o nel fine settimana, i tempi d’attesa possono essere più lunghi. Questo passaggio, essenziale per rispettare la volontà del donatore, potrebbe contribuire a velocizzare il processo.
Un’azione proattiva di verifica del SIT, fatta in anticipo, potrebbe rivelarsi estremamente vantaggiosa, riducendo i tempi d’attesa e ottimizzando le risorse. Un’altra criticità riguarda le tempistiche associate al prelievo ematico, da eseguire entro sei ore dal decesso.



